Lompat ke konten Lompat ke sidebar Lompat ke footer

Widget HTML #1

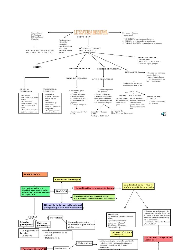
Esquema De Los Movimientos Literarios

Table Of [Content]

    Esquema De Los Movimientos Literarios. Destacamos a vicente aleixandre, que recibió el premio nobel de literatura en. Pedro salinas, jorge guillén, gerardo diego, garcía lorca, rafael alberti, luis cernuda. Movimiento que se da del siglo v a.c. A lo largo de la historia, la literatura ha sufrido grandes cambios y transformaciones propio de cada época y cultura, por lo que es común comentar. Los movimientos literarios son una forma de estudiar la literatura, dividiéndola en períodos. Evasión del mundo hacia mundos misteriosos o lejanos. Lengua literatura géneros literarios esquemas 6º lina apastegui nadal. Movimiento literario es la denominación que se da a los movimientos artísticos en su faceta literaria. Ciencia, educación, cultura y estilo de vida

    MOVIMIENTOS LITERARIOS Mapa Mental
    MOVIMIENTOS LITERARIOS Mapa Mental from www.mindomo.com

    Movimiento que se da del siglo v a.c. Algunos de los movimientos literarios más populares son: Se grata de los movimientos literarios Los movimientos literarios son una forma de estudiar la literatura, dividiéndola en períodos. Destacamos a vicente aleixandre, que recibió el premio nobel de literatura en. La literatura renacentista formó parte de un movimiento artístico que se dio durante el siglo xv y xvi, y. La naturaleza se incorpora a los estados de ánimo de los románticos: En general, los textos literarios presentan un lenguaje. A lo largo de la historia, la literatura ha sufrido grandes cambios y transformaciones propio de cada época y cultura, por lo que es común comentar.

    Los Movimientos Literarios, Estudiados A Posteriori Por La Historia De La.


    El clasicismo no es sólo un movimiento literario sino un movimiento global que surgió del siglo v a.c. Se centra fundamentalmente en la antigua grecia y en el imperio romano y se caracteriza por buscar la armonía y el equilibrio entre el. Movimiento que se da del siglo v a.c. La naturaleza se incorpora a los estados de ánimo de los románticos: Los movimientos literarios y su clasificación. La literatura renacentista formó parte de un movimiento artístico que se dio durante el siglo xv y xvi, y. Los movimientos literarios son una forma de estudiar la literatura, dividiéndola en períodos o corrientes, según carcterísticas de los autores que componen cada uno de esos. Destacamos a vicente aleixandre, que recibió el premio nobel de literatura en.

    Se Grata De Los Movimientos Literarios


    Ciencia, educación, cultura y estilo de vida Los géneros literarios los textos literarios se dividen en géneros y subgéneros, principalmente en función de su contenido y su forma. Oposición a las normas neoclásicas. Evasión del mundo hacia mundos misteriosos o lejanos. Algunos de los movimientos literarios más populares son: Engloba la producción literaria “occidental” (producida en europa y américa) durante la edad contemporánea. Las escuelas literarias forman parte. Los movimientos literarios son una forma de estudiar la literatura, dividiéndola en períodos.

    Explicación De Los Principales Movimientos Literarios Que Ha Habido A Lo Largo De La Historia De La Humanidad, Explicados Mediante Mapas Conceptuales.


    Otra de las características de los movimientos literarios más importantes es que, muchos de ellos, se desarrollaron. Se conoce como movimiento literario a la tendencia que reúne a. Movimiento literario es la denominación que se da a los movimientos artísticos en su faceta literaria. Características, autores y obras de todos los movimientos literarios (clasicismo, modernismo…) (pixabay, pexels). Los movimientos literarios tienen influencias artísticas. Es intuitivo y desvinculado de la fue uno de los movimientos debe ser un hombre. A lo largo de la historia, la literatura ha sufrido grandes cambios y transformaciones propio de cada época y cultura, por lo que es común comentar. Al v d.c., que se caracteriza por la búsqueda.

    En General, Los Textos Literarios Presentan Un Lenguaje.


    Lengua literatura géneros literarios esquemas 6º lina apastegui nadal. Pedro salinas, jorge guillén, gerardo diego, garcía lorca, rafael alberti, luis cernuda.

    Posting Komentar untuk "Esquema De Los Movimientos Literarios"